Blog
-
While debugging my Elasticsearch instance, I noticed a curious issue: logs would vanish consistently at midnight. No logs appeared between 23:40:00 and 00:00:05, leaving an unexplained gap. This guide walks through the debugging process, root cause identification, and a simple fix. Initial Investigation: Where Did the Logs Go? At first glance, the following possibilities seemed…

-
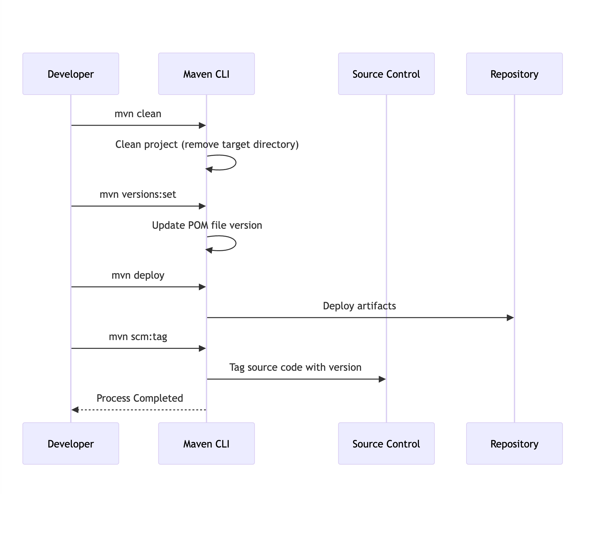
If you’ve ever been frustrated by the inefficiencies of the Maven Release Plugin—multiple builds, unnecessary commits, and endless waiting—you’re not alone. Enter the Lean Maven Release, a streamlined alternative to automate and optimize your Maven release process. This method eliminates repetitive steps, reduces build times, and minimizes interactions with SCM (Source Control Management). Let’s break…

-
IntelliJ Tweaks: Hot Deploy/Swap to Servlet Server Hot deployment in IntelliJ IDEA allows developers to make changes to their code and immediately see the results on the Servlet Server without restarting the application. This tweak is a lifesaver for anyone working in a fast-paced development environment. Follow these simple steps to enable Hot Deploy and…
